Previous ToC Next

11. 東京と日本の現状と今後(2021/8/28)

7月にはいってから8月末の現在まで、東京だけでなく日本全体で、新型コロナ ウイルス感染者の急速な増加が続いています。

Figure 11: 東京の日毎の新規感染者数。 2021/8/26 まで

Figure 12: 日本全体の日毎の新規感染者数。 2021/8/26 まで

11 に東京、 図 12 に日本全体での、 新型コロナウイルス新規感染者の日毎の数のグラフを示します。横軸の「0」 は8月1日です。なので、-30 が7月2日、30 が8月31日となります。 東京のほうは、6月第2週あたりから増加に移り、7月最終週くらいまで増加 が指数関数的なものより加速したあと、8月にはいってほぼ増加が止まって 一定になっているようにみえます。

一方、全国のデータは、少し遅れて6月第3週くらいから増加に移り、やはり 7月最終週まで増加率が加速したあと、8月にはいってから増加のペースは 落ちたものの指数関数的な増加が続いているようにみえます。 8月最終週は増加が止まっているかもしれません。

まず問題なのは、これらののデータは本当に実態を表しているのかどうかです。 今年の4月から5月にかけての大阪では、図 13 に見られるように、指数関数的な増加が突然止まって、 感染者の数が3週間に渡って1200人程度に貼りつく、という現象がありました。

Figure 13: 大阪の日毎の新規感染者数。 2021/8/26 まで

これはおそらく十分な数の検査ができなかったからで、この期間検査数も 週の最大が18,000 くらいで一定のままでした。もっとも、現在は3000近い 陽性者数になっていて、検査数は2万程度と増えていないので、なにか検査対 象者の選びかたが変わっているようにみえます。

東京の検査数はやはり8月にはいってから最大で2万を超えない数になっており、 検査数が増えていないせいで感染者を発見できなくなっている、という可能性 を否定できません。とはいえ、このデータだけでは、本当に感染者数が増えな くなっているので必要な検査数も変わっていない、という可能性も否定できま せん。従って、何か独立なデータがあればそれを使って検証したい、と いうことになります。

そういった、「独立なデータ」として使えそうなものはなかなかなかったので すが、 都の 検査件数のページに、「(2) 戦略的検査強化事業」 という項目がありました。 これは、 東京都の資料 によれば、

 ○感染者がいた場合にクラスターとなりやすい集団等に、
   定期的に検査を実施し感染者を早期に探知
 ○比較的感染リスクの高い人流のある場所・交通結線などで
   検査を実施し感染の予兆を探知
 国と連携したモニタリング検査
   繁華街・飲食店・事業所・駅前・空港など、順次拡充中
   無症状者への検査を 約4,500件/週 実施中
 感染動向に応じた対象への検査 各局等との連携等により
   機動的・効果的に実施(都単事業)
というものです。これのデータをプロットしてみたのが 図 14 です。横軸の単位は週で、 16週が8月16日からの週です。なので、13週が7月26日からの週です。 縦軸は陽性率です。

Figure 14: 東京の戦略的検査強化事業での週毎の陽性率の推移。5/2の週から 8/16の週まで。

これは上にあるように「繁華街・飲食店・事業所・駅前・空港など」での 検査で、実際にどのように検査をうける人が選ばれているかの詳細が 不明なのですが、特別に感染していそうな人を選ぶとかその逆はない、 また、仮にその傾向があったとしてもそれが週毎にすごく変わったりは しない、と期待してもいいかもしれません。つまり、元々 「比較的感染リスクの高い人流のある場所・交通結線などで検査」が目的なの で、陽性率の絶対値自体はそれほど意味がないかもしれないですが、 時間変化自体は東京都で実際に発生している陽性者の数の変化をほぼ 再現しているかもしれません。つまり、 例えば新規陽性者が1日1000人だった時にこのデータでの陽性率が 0.1% だったら、 このデータでの陽性率が 1% になった時には 新規陽性者が1日1万人になっている可能性があるわけです。この観点でデータ を見ると、東京都の陽性者数は(週の中の最大の値をとるとして) 7/12、19、26 の週にそれぞれ1500、2500、4000 というところです (19の週はオリンピックで休日が多かったので、休日がなかったらこれくらい かな、という数字です)。 一方、陽性率のほうは対応する週で 0.09%, 0.15%, 0.25% で、 比をとると非常に綺麗に 1% が16000-17000人で比例している、ということが わかります。

そうすると、8月にはいってもちゃんと十分に検査できていればこの関係が成 り立っているのではないかと考えられます。この関係に合わせた直線をひいて みたのが図 15です。当たり前ですが8月にはいっ ても増えつづけて、8月16日の週で17000人程度、8月末には2万をはるかに超え て3万に達するであろうことがわかります。

Figure 15: 東京の日毎の新規感染者数。 2021/8/26 まで。直線は、 戦略的検査強化事業の陽性率と新規陽性者数が比例しているとした時に みつかると期待される陽性者の数

そうはいっても1日の感染者数が東京だけで1万7千人というのはあまりに巨大 で、にわかに信じられる数ではありません。

Figure 16: 東京の高齢者施設等への集中検査での週毎の陽性率の推移。5/2の週から 8/16の週まで。縦軸はパーセント。

16 は、同じ東京都の調査ですが 今度は高齢者施設等への集中検査の陽性率をプロットしたものです。 8月に相当する13週以降を見ると、 図 14 ほどではありませんがやはり増えています。 高齢者はワクチン接種が進んでいることもあり、 全体の傾向からずれる可能性があります。 元々、7月でもこちらの増加率は小さいめになっています。従って、 繁華街等をモニタリングしている戦略的検査強化事業の数値のほうが 全体を反映しているのか可能性が高いと考えられます。

つまり、都の戦略的検査強化事業のデータ、 東京の高齢者施設等への集中検査のデータはどちらも、 東京都の本当の感染者数は8月にはいっても指数関数的増加 が継続しているということを示唆しており、全体の感染者数を より良く反映していると考えられる戦略的検査強化事業から 推測すると8月16日からの週の1日の新規陽性者数は最大で1万7千人程度 であろう、ということになります。 これはあくまでも8月16日からの週までのデータで、これからどうなるかは わかりません。お盆の影響があって23日日からや30日からの週は少し 増加が遅くなるかもしれませんし、そろそろ夏休みが終わるので 学校でクラスターが発生してさらに速く増えるかもしれません。

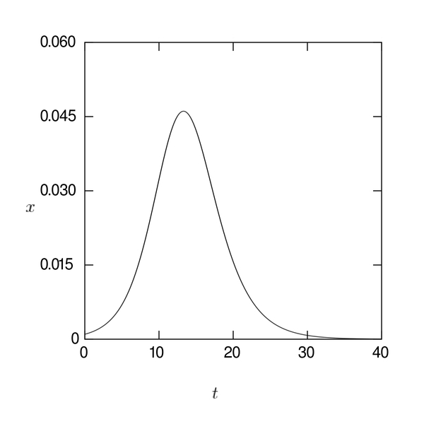
ここでは、これまでの増えかたがあまり変わらないとして、今後 東京はどうなるかを推測してみます。 戦略的検査強化事業のデータは、新規陽性者数が5週間で10倍に なることを示しています。これは1週間で1.6倍、また、簡易的に 実効再生産数を見積もる時に最近広く使われる5日では 1.4 になります。R=1.4 でそのまま感染拡大が続くと どうなるかをもっとも簡単な SIR モデルで予測すると 図 17 のようになります。

Figure 17: 実効再生産数 R=1.4 の時の SIR モデルで得られる感染者(ある瞬間の 感染している人数の全人口に対して割合)の推移。横軸の時間の単位は SIR モデルでいうところの で、5日程度に相当する。 初期条件は x=0.001

東京の人口が1400万に対して感染者数が最大で 4.5%、60万人に達することが わかります。(1300万だったのを1400万に修正しましたが、60万は元々丸めて たので変わりません。ご指摘ありがとうございます>dankogai様) なお、ワクチンうっている人はあまり感染しないとすると(最近この主張も怪 しいですが)、現在2回接種が終わった500万をひいた900万で考えるべきかもし れません。とはいえ、人数で1.5倍、時間では1週間のずれです。

もうひとつ注意が必要なのは、これは感染力がある人の人数で入院治療が必要な人々の人数ではありません。回復までの時間は5日とかではないので、そちらはファクターで大きい可能性がありますが、もちろんそのほとんどは入院できません。

一方、8月16日の週の感染者数は、 1万7千人の5倍だとすると既に8万5千人ですが、これは 実際にはおそらく全く検査されていない無症状者が入っていないのでさらに 2-3倍、おそらく20万人程度というのが妥当でしょう。 すると、 あたりです、感染者数がピークに達するのは あたりですから、9月10日あたりということになり、 この時には新規感染者数は10万人程度です。

実際に東京全体が単純な SIR モデルで表されるかというとそんなことはもち ろんないわけで、局所的に感染率が高い(速く進む)ところとか遅く進むところ とか色々あり、速く進むところは既に飽和しており、遅いところはまだ先、と いったふうになっているとすると、おそらく8/23の週くらいから増加がゆるや かになり、9/13か9/20 の週あたりにピークになって、そこからは自然免疫の 効果でゆるやかに感染者数がが減っていく、ということになります。これは、 図 18 に示すように、ワクチンを打っていない人のおよそ半分が 感染する、ということでもあります。ワクチンを打ってもいてもある程度の確 率で感染はします。

Figure 18: 実効再生産数 R=1.4 の時の SIR モデルで得られる累積の感染者の推移。

行政が直ちに非常に厳しいロックダウンを施行しない限り、時期に多少の差は あっても、このような東京だけで数百万人が感染する、という結果は避けられ ないようにみえます。

私達がいまできることは、ひとつはもちろん行政に対して対応を要求すること ですが、自然免疫が成立するまでなんとか感染しないでやりすごす、というこ とを考えないといけない状況です。。要するに、これから3週間の間可能なかぎり 他人との接触を避けることです。原理的には、十分多くの人が十分接触を 減らせれば実効再生産数が1より小さくなるわけですから、これは 単に個人の利益を優先した行動というわけではなくて、感染爆発を収束させる 可能性を高める、社会に貢献する行動でもあります。

日本全体でも、指数関数的上昇が続いており、同じような行動が必要になっていると考えられます。

11.1. 本当の本当にこんなことになるのか?ということについて。

ここでの基本的な仮定はもちろん、今まで指数関数的増加が続いてきている、 ということで、これは都の戦略的検査強化事業とは矛盾してい ません。 が、行政検査とは全く矛盾しています。従って、もしも本当に行政検査のほう が実態でサンプリング調査、高齢者施設の調査が全然間違った値をだしていれ ば、ここで書いたようなことは起こりません。

あるいは、矛盾してなくて 8/16 の週まで増えてるけどその辺がピークでそろ そろ減少を始めているという可能性はあります。 例えば全人口の1/5 とかが特に感染させやすい/しやすいグループを作ってい るとすれば、既に現在もう飽和していることになります。 具体的には、現在感染の主体である 15-39歳の人口は420万しかなくて、総人 口の 1/3 以下です。ワクチン接種あまり進んでないとはいえ多少はできて るとして未接種のこの年代の人は総人口の 1/4 くらいです。 一方感染者はこの年代が大体6割 を占めるので、全人口でみるより 2.5倍くらい感染者の割合が高くなっています。 従って、ピークアウトが2週間後とかではなく、「今」である可能性はあります。

この場合、起こることは、通常のSIRモデルから期待されるよりゆっくり減っ ていく、ということになると考えられます。特に、学校再開等でまた全体とし て増加に移る可能性があります。また、ちょっと減ってきたと思って行動抑制 が減るとまた増加にうつります。。これは、減り出すと行動抑制が減ってRが 増えてまた増加にうつる、ということです。。東京は現在非常に強い行動抑制 (自粛)とマスク着用等でデルタ株の5とか6かもしれないRを 1.4 にしているわ けなので、ちょっとしたことで R は大きくなると考えられます。。

つまり、理論的には今からもうそんなに急速には増えない、という可能性があっ て、それは逆にいうと15-39歳の年齢グループの多く、具体的には0.4/1.4=28% くらいが既に感染した(一部はワクチンの効果もあって)から、ということになりま す。

この場合、ピークアウトしたとしてもまだ1日1万人程度の感染者の発生がしば らく続くことになって、最終的な感染者数は結局あまり変わらないですが、早 めに医療崩壊から回復できれば(非常に難しいですが)死者は減らせるかもしれ ません。私達の行動としては、新規感染者が減るまで他人との接触を避けるし かないのは同じです。

11.2. デルタ株とワクチン

今回、緊急事態宣言がでても減少にうつらないような爆発的感染拡大が続いた 要因の一つはデルタ株が支配的になったことです。 東京iCDCにおける変異株スクリーニング検査について にある 健安研におけるゲノム解析等による都内の変異株の発生状況(モニタリング会議資料抜粋) では、7/19から25の週にほぼ半分、8/2から8の週では72%がデルタ株となって います。これは、ここまででデルタ株に変わったことによる実効再生産数の増 加が進み、それ以上には増えない、ということであるはずです。

一方、65歳以下へのワクチン接種は同じ時期に進んだわけで、8月末には 東京都の65歳以下人口でワクチン2回接種が終わったのは 1/4 程度、7月始め にはまだほぼゼロでリニアに増えた、としてよいとすると、 8月に12%程度、あるいは 87.5% から 75% へとすると 14% 程度接種が進み、 実効再生産数をそれだけ減らす効果があったことになります。 これだけで実効再生産数が1以下にはならないですが、自粛による行動抑制 の強化等と組み合わさった結果1前後になる、ということはありえるかもしれ ません。

非常に楽観的には、さらにワクチン接種が増えることで実効再生産数を1以下に維持できる可能性がある、ということになります。但し、学校の夏休みが終わる等の拡大要因はあります。また、そもそも現在の新規感染者の発生率が高すぎて、これが1ヶ月継続するだけで都民の1割程度が感染するわけで、ワクチン接種率が増えるのをのんびりまっている場合ではないことは確かです。
Previous ToC Next